注意:访问本站需要Cookie和JavaScript支持!请设置您的浏览器! 打开购物车 查看留言付款方式联系我们
初中电子 单片机教材一 单片机教材二
搜索上次看见的商品或文章:
商品名、介绍 文章名、内容
首页 电子入门 学单片机 免费资源 下载中心 商品列表 象棋在线 在线绘图 加盟五一 加入收藏 设为首页
本站推荐:
27. ADC0809A/D转换器基本应用技术
文章长度[] 加入时间[2008/5/30] 更新时间[2026/2/6 22:30:32] 级别[0] [评论] [收藏]
 
1. 基本知识
ADC0809是带有8位A/D转换器、8路多路开关以及微处理机兼容的控制逻辑的CMOS组件。它是逐次逼近式A/D转换器,可以和单片机直接接口。
(1).    ADC0809的内部逻辑结构

8路模拟量开关
8路A/D转换器
三态输出锁存器
地址锁存与译码器
IN0
IN1
IN2
IN3
IN4
IN5
IN6
IN7
A
B
C
ALE
VREF(+)
VREF(-)
OE
EOC
D0
D1
D2
D3
D4
D5
D6
D7
CLK
ST

由上图可知,ADC0809由一个8路模拟开关、一个地址锁存与译码器、一个A/D转换器和一个三态输出锁存器组成。多路开关可选通8个模拟通道,允许8路模拟量分时输入,共用A/D转换器进行转换。三态输出锁器用于锁存A/D转换完的数字量,当OE端为高电平时,才可以从三态输出锁存器取走转换完的数据。
(2).    引脚结构
IN0-IN7:8条模拟量输入通道
ADC0809对输入模拟量要求:信号单极性,电压范围是0-5V,若信号太小,必须进行放大;输入的模拟量在转换过程中应该保持不变,如若模拟量变化太快,则需在输入前增加采样保持电路。
地址输入和控制线:4条
ALE为地址锁存允许输入线,高电平有效。当ALE线为高电平时,地址锁存与译码器将A,B,C三条地址线的地址信号进行锁存,经译码后被选中的通道的模拟量进转换器进行转换。A,B和C为地址输入线,用于选通IN0-IN7上的一路模拟量输入。通道选择表如下表所示。

C
B
A
选择的通道
0
0
0
IN0
0
0
1
IN1
0
1
0
IN2
0
1
1
IN3
1
0
0
IN4
1
0
1
IN5
1
1
0
IN6
1
1
1
IN7

数字量输出及控制线:11条
ST为转换启动信号。当ST上跳沿时,所有内部寄存器清零;下跳沿时,开始进行A/D转换;在转换期间,ST应保持低电平。EOC为转换结束信号。当EOC为高电平时,表明转换结束;否则,表明正在进行A/D转换。OE为输出允许信号,用于控制三条输出锁存器向单片机输出转换得到的数据。OE=1,输出转换得到的数据;OE=0,输出数据线呈高阻状态。D7-D0为数字量输出线。
CLK为时钟输入信号线。因ADC0809的内部没有时钟电路,所需时钟信号必须由外界提供,通常使用频率为500KHZ,
VREF(+),VREF(-)为参考电压输入。
2. ADC0809应用说明
(1).      ADC0809内部带有输出锁存器,可以与AT89S51单片机直接相连。
(2).      初始化时,使ST和OE信号全为低电平。
(3).      送要转换的哪一通道的地址到A,B,C端口上。
(4).      在ST端给出一个至少有100ns宽的正脉冲信号。
(5).      是否转换完毕,我们根据EOC信号来判断。
(6).      当EOC变为高电平时,这时给OE为高电平,转换的数据就输出给单片机了。
3. 实验任务
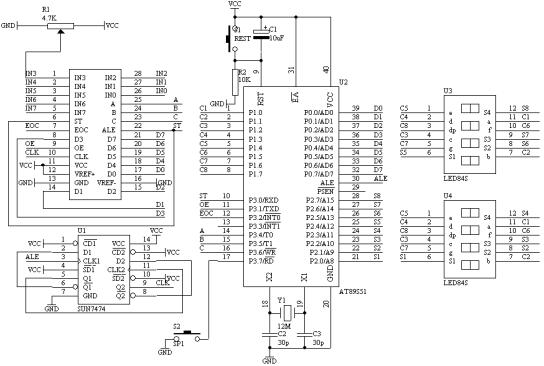
如下图所示,从ADC0809的通道IN3输入0-5V之间的模拟量,通过ADC0809转换成数字量在数码管上以十进制形成显示出来。ADC0809的VREF接+5V电压。
4. 电路原理图
图1.27.1
5. 系统板上硬件连线
(1).    把“单片机系统板”区域中的P1端口的P1.0-P1.7用8芯排线连接到“动态数码显示”区域中的A B C D E F G H端口上,作为数码管的笔段驱动。
(2).    把“单片机系统板”区域中的P2端口的P2.0-P2.7用8芯排线连接到“动态数码显示”区域中的S1 S2 S3 S4 S5 S6 S7 S8端口上,作为数码管的位段选择。
(3).    把“单片机系统板”区域中的P0端口的P0.0-P0.7用8芯排线连接到“模数转换模块”区域中的D0D1D2D3D4D5D6D7端口上,A/D转换完毕的数据输入到单片机的P0端口
(4).    把“模数转换模块”区域中的VREF端子用导线连接到“电源模块”区域中的VCC端子上;
(5).    把“模数转换模块”区域中的A2A1A0端子用导线连接到“单片机系统”区域中的P3.4 P3.5 P3.6端子上;
(6).    把“模数转换模块”区域中的ST端子用导线连接到“单片机系统”区域中的P3.0端子上;
(7).    把“模数转换模块”区域中的OE端子用导线连接到“单片机系统”区域中的P3.1端子上;
(8).    把“模数转换模块”区域中的EOC端子用导线连接到“单片机系统”区域中的P3.2端子上;
(9).    把“模数转换模块”区域中的CLK端子用导线连接到“分频模块”区域中的 /4 端子上;
(10).              把“分频模块”区域中的CK IN端子用导线连接到“单片机系统”区域中的 ALE 端子上;
(11).              把“模数转换模块”区域中的IN3端子用导线连接到“三路可调压模块”区域中的 VR1 端子上;
6. 程序设计内容
(1).    进行A/D转换时,采用查询EOC的标志信号来检测A/D转换是否完毕,若完毕则把数据通过P0端口读入,经过数据处理之后在数码管上显示。
(2).    进行A/D转换之前,要启动转换的方法:
ABC=110选择第三通道
ST=0,ST=1,ST=0产生启动转换的正脉冲信号
7. 汇编源程序
CH             EQU 30H
DPCNT     EQU 31H
DPBUF     EQU 33H
GDATA     EQU 32H
ST              BIT P3.0
OE             BIT P3.1
EOC           BIT P3.2
                   ORG 00H
                   LJMP START
                   ORG 0BH
                   LJMP T0X
                   ORG 30H
START:      MOV CH,#0BCH
                   MOV DPCNT,#00H
                   MOV R1,#DPCNT
                   MOV R7,#5
                   MOV A,#10
                   MOV R0,#DPBUF
LOP: MOV @R0,A
                   INC R0
                   DJNZ R7,LOP
                   MOV @R0,#00H
                   INC R0
                   MOV @R0,#00H
                   INC R0
                   MOV @R0,#00H
                   MOV TMOD,#01H
                   MOV TH0,#(65536-4000)/256
                   MOV TL0,#(65536-4000) MOD 256
                   SETB TR0
                   SETB ET0
                   SETB EA
WT:            CLR ST
                   SETB ST
                   CLR ST
WAIT:        JNB EOC,WAIT
                   SETB OE
                   MOV GDATA,P0
                   CLR OE
                   MOV A,GDATA
                   MOV B,#100
                   DIV AB
                   MOV 33H,A
                   MOV A,B
                   MOV B,#10
                   DIV AB
                   MOV 34H,A
                   MOV 35H,B
                   SJMP WT
T0X: NOP
                   MOV TH0,#(65536-4000)/256
                   MOV TL0,#(65536-4000) MOD 256
                   MOV DPTR,#DPCD
                   MOV A,DPCNT
                   ADD A,#DPBUF
                   MOV R0,A
                   MOV A,@R0
                   MOVC A,@A+DPTR
                   MOV P1,A
                   MOV DPTR,#DPBT
                   MOV A,DPCNT
                   MOVC A,@A+DPTR
                   MOV P2,A
                   INC DPCNT
                   MOV A,DPCNT
                   CJNE A,#8,NEXT
                   MOV DPCNT,#00H
NEXT:       RETI
DPCD:       DB 3FH,06H,5BH,4FH,66H
                   DB 6DH,7DH,07H,7FH,6FH,00H
DPBT:       DB 0FEH,0FDH,0FBH,0F7H
                   DB 0EFH,0DFH,0BFH,07FH
                   END
8. C语言源程序
#include <AT89X52.H>
unsigned char code dispbitcode[]={0xfe,0xfd,0xfb,0xf7,
                            0xef,0xdf,0xbf,0x7f};
unsigned char code dispcode[]={0x3f,0x06,0x5b,0x4f,0x66,
                           0x6d,0x7d,0x07,0x7f,0x6f,0x00};
unsigned char dispbuf[8]={10,10,10,10,10,0,0,0};
unsigned char dispcount;
sbit ST=P3^0;
sbit OE=P3^1;
sbit EOC=P3^2;
unsigned char channel=0xbc;//IN3
unsigned char getdata;
void main(void)
{
  TMOD=0x01;
  TH0=(65536-4000)/256;
  TL0=(65536-4000)%256;
  TR0=1;
  ET0=1;
  EA=1;
  P3=channel;
  while(1)
    {
      ST=0;
      ST=1;
      ST=0;
      while(EOC==0);
      OE=1;
      getdata=P0;
      OE=0;
      dispbuf[2]=getdata/100;
      getdata=getdata%10;
      dispbuf[1]=getdata/10;
      dispbuf[0]=getdata%10;
    }
}
void t0(void) interrupt 1 using 0
{
  TH0=(65536-4000)/256;
  TL0=(65536-4000)%256;
  P1=dispcode[dispbuf[dispcount]];
  P2=dispbitcode[dispcount];
  dispcount++;
  if(dispcount==8)
    {
      dispcount=0;
    }
}
1、 本站不保证以上观点正确,就算是本站原创作品,本站也不保证内容正确。
2、如果您拥有本文版权,并且不想在本站转载,请书面通知本站立即删除并且向您公开道歉! 以上可能是本站收集或者转载的文章,本站可能没有文章中的元件或产品,如果您需要类似的商品请 点这里查看商品列表!
本站协议 | 版权信息 |  关于我们 |  本站地图 |  营业执照 |  发票说明 |  付款方式 |  联系方式
深圳市宝安区西乡五壹电子商行——粤ICP备16073394号-1;地址:深圳西乡河西四坊183号;邮编:518102
E-mail:51dz$163.com($改为@);Tel:(0755)27947428
工作时间:9:30-12:00和13:30-17:30和18:30-20:30,无人接听时可以再打手机13537585389